中国·yl88858cc永利(集团)官方网站-Official Website
yl88858永利官网
律师库
通知公告
行业动态
关于我们
体育法
/
研究所
/
本所公告
/
正文
研究所
本所介绍
本所新闻
本所公告
本所公告
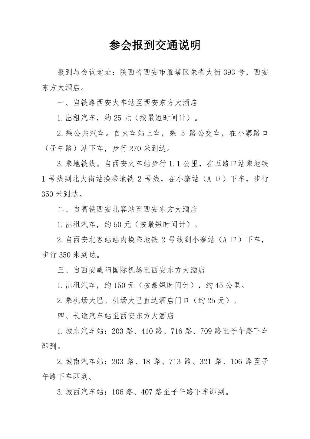
第九届环渤海体育法学论坛通知
时间: 2020-06-08
|
点击:
附件【
第9届环渤海体育法学论坛参会报名,盖章版,彩色附件.pdf
】已下载
次
上一页:体育法律师库第2批拟入库名单公示
下一页:永利集团官网体育法研究所“一网一微一库” 开通